8月10日,证监会例会披露了对高勇操纵市场案的处罚情况,该案罚没金高达17.9亿元。这则行业动态瞬间引爆了大众舆论,原因在于黄晓明及其母亲张素霞都被卷入其中。

8月15日凌晨,黄晓明在微博正面发声明回应了此次事件。他的声明主要提到:他未曾参与任何股票操控,从未投资长生生物,他本人不认识高勇,以及此次事件是由于他理财不谨慎导致。最后,黄晓明强调,此次事件给母亲带来了困扰与担忧,作为儿子,他愿意也必须承担一切舆论责任。
同时,黄晓明还提供了证监会对高勇的市场禁入决定书,以及媒体查证后确认黄晓明与长生生物无关的报道。

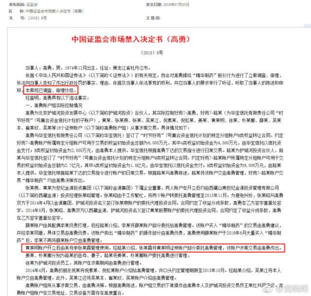
据证监会的公开披露材料,2015年1月到7月期间,高勇以20亿资金违法操纵精华制药股价,违法获利8.97亿元。证监会最终裁定,没收违法所得8.97亿元并罚款8.97亿元,合计金额达到18亿。
根据后续媒体调查,该案涉及的十四个委托交易账户其中之一为黄晓明的个人账户,黄晓明账户开立后由其母亲张素霞管理使用,并经过护城河投资另一个合伙人路雷委托高勇代为管理。
证监会稽查人员向媒体透露,稽查人员在办案期间曾致电黄晓明,黄晓明曾挤出时间与调查人员见面三个小时。

从证监会公布的对高勇的行政处罚决定书能看出,证监会在公布信息时,也提到黄晓明母亲张素霞将黄晓明证券账户部分委托高勇管理。因此黄晓明和高勇之间应该是委托管理证券账户的关系。他分析说,委托账户基于委托合同关系,受托人接受的是报酬,可能需要达到一定的约定收益,超额收益等归委托人。而借出账户则涉嫌违反实名制的要求,经常是由于一方受限,所以借用另一方的证券账户来交易。
而有一位接近该案的机构人士曾向媒体确认,证监会不会对黄晓明和张素霞追责,此类案件中的追责主要针对违法主体,即交易的实际作出者,而违法被使用的账户的名义持有者通常并不承担责任,该案中的责任人也明确为高勇。
来源:腾讯娱乐
